疫情是个“照妖镜”。并非真正有“妖”。就如人所说,世间本无妖,祸心包藏之。
这次面对疫情,韩国一位自称是牧师全光勋火了。
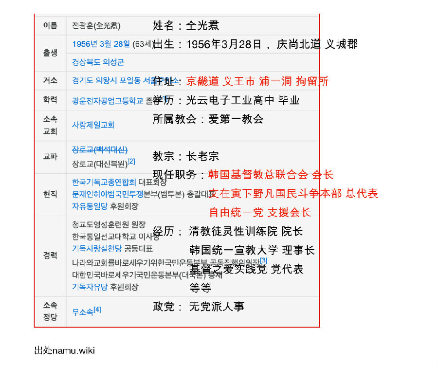
全光勋在2月22日和23日不顾政府疫情禁令,第一天就拉着8000追随者在首尔光化门广场进行集会,说疫情发生是因为文在寅处理不力要求其下台。
这位自称是牧师、完全不顾首尔市长解散通知的全光勋上台喊的是:
“在户外被感染是不可能的事。哈利路亚!”
“我们今天就是因为集会感染也无所谓,因为我们是上帝合法的子民,死就是我们最终归宿,而今天参加集会的都是真正的基督教人。”


有韩国媒体采访了他所带来一起聚会的信徒,回答也是让人震惊。


一位居住在韩国的中国基督徒W姐妹分享说:这个自称是牧师的全光勋并不是真正的牧师,言论都是邪教性质的,并且他几个月前海成立了自己的团体,让大家不要相信耶稣和上帝;最近疫情开始爆发后带着信徒走上街头搞聚会,叫嚣“相信我,就不会感染病毒”的疯狂言论,还说“信我就有饭吃,不信就饿肚子”,而且对着天喊:“上帝啊,你不要动,你要动的话,你就死定了!”因为他的各种夸张言论,所以上了新闻,震惊了很多韩国人。
而他的一个身份是“韩国基督教总联合会”(简称韩基总)代表会长,这让中国许多牧师同工尤其困惑,不知道他是否代表着韩国基督教界的声音,有人问到:“大家觉得韩基总是韩国很权威的基督教机构。不过资金发生的光华门机会事情,韩基总代表会长金光勋牧师的言论和他被捕一事,让中国一些牧者表示不解。”

为此,本站同工邀请了韩国一位正统基督教人士就此进行了询问,得到的回答是:
“全光勋牧师在韩国基督教和韩国社会上,也是非常有争议的一个人物。很难说他代表韩国的基督教界。”他说到,全光勋的一些言论让一些对文在寅有意见的人很有共感,但即使是这样,“他的言论非常突兀而且粗暴,即使在支持他的人当中,也有些人接受不了。”
“韩基总最近几年经历了一些负面事件后,比起之前权威性掉了很多,参与的教团也减少了很多。”这些事件包括内部神学见解不同带来的争论、韩国两大教团之间的权利竞争、政治斗争等。因为很多教团的离开,如今韩基总已经从原来韩国规模最大、最权威的教会联合机构,沦落为韩国规模第二小的教会联合机构。根据2019年12月统计,在韩国970万基督教会信徒当中只有大约3%属于这个机构。
《纽约时报》也关注过这个有争议性的人物。在2019年11月一篇题为The Populist Pastor Leading a Conservative Revival in South Korea(《在韩国,一民粹主义牧师领导着保守主义复兴》)的文章中,作者Choe Sang-Hun写到:“全光勋(Jun Kwang-hoon)牧师的支持者称其拥有“摩西的领导力和所罗门的智慧”,而反对者会将其打上诸如“自恋煽动家”和“假先知”之类的标签。”
这位出身长老会的牧师近年来越来越多涉入对文在寅的反对之中。他率先对韩国总统文在寅(Moon Jae-in)进行保守派反击,曾要求文在寅辞职,称这是“来自主的命令”。在没有证据的情况下,称“文在寅是朝鲜的主要间谍”。他还劝诱追随者们加入到一个名为“殉道者”的团体,而这个听起来像基督教名称的团体的目的并非宗教性的,而是推翻文在寅,而其名称却很容易诱导非基督徒。

《纽约时报》的文章总结说:
全光勋不断地用这种具有煽动性但简单易记的口号重复激动他的人群,其中多数都是年龄偏大的基督徒。
全光勋的崛起与西方右翼民粹主义的兴起存在很多方面的共同点:对爱国主义和本土主义的呼喊;对意识形态和反移民污蔑的偏爱;经常援引上帝和传统;以及在社交媒体上使用替代性新闻源来散布怨恨,引起人们对于该国处于“崩溃”或“从地球上抹消”危险的恐惧。2019年,这个牧师利用两股强烈的情绪煽动人反动文在寅:朝鲜的恐惧之情在年长韩国人中普遍存在,以及对陷入困境的国内经济日益加剧的不满情绪。
事实上,全光勋这些所有的动作无非是让他支持的朴槿惠上台,进一步扩大他的势力。除了韩基总会长的身份外,他还是文在寅(现任韩国总统)下野凡国民斗争本部总代表,而他的第二个身份更为有名。这也是全光勋投入最多精力的。
2019年1月,全光勋当选为保守派教会保护伞组织的韩国基督教总联合会(Christian Council of Korea,简称韩基总)的总会长。6月份,当他以新头衔召开新闻发布会要求文在寅总统辞职时,反对牧师都称其为“毒蛇之子”。
韩国基督敎敎会协议会(The National Council of Churches in Korea)谴责全光勋,称其通过谎言和虚假统计数据将信徒们带入“集体歇斯底里”。
2020年2月13日,韩国基督教8大教宗联合组成的“邪教对策委员长协议会”发表声明,指出全光勋牧师以“爱国运动”为借口多次在大型集会上发表不恰当言论,给韩国教会及教徒信仰生活带来极大负面影响,对此深表忧虑。
居住在韩国的中国基督徒W姐妹说,看到邪教般的人物利用宗教影响政治这样的情形感到“恼火”,也让她感到现代社会中所提倡的“宗教必须和政治分开”的重要性。
感谢您的阅读!我们非常重视每一位读者的声音。若您在阅读过程中有任何想法、疑问、建议或其他想与作者交流的内容,或愿意帮助指出文章的不足之处、提出改进建议,欢迎通过邮件(jidushibao@gmail.com)与我们分享。您的反馈不仅能帮助我们不断优化内容质量,也能让更多读者受益。我们会定期整理与回复大家的意见,优秀的建议还可能在后续更新中得到采纳。
反馈时,也请您具体指出是针对哪篇文章提出的意见与反馈。
期待与您保持互动,让内容在交流中不断完善。
基督时报特约/自由撰稿人文章,文中观点仅代表作者立场,供读者参考,基督时报保持中立。欢迎个人浏览转载,其他公众平台未经授权,不得转载!
凡本网来源标注是“基督时报”的文章权归基督时报所有。未经基督时报授权,任何印刷性书籍刊物、公共网站、电子刊物不得转载或引用本网图文。欢迎个体读者转载或分享于您个人的博客、微博、微信及其他社交媒体,但请务必清楚标明出处、作者与链接地址(URL)。其他公共微博、微信公众号等公共平台如需转载引用,请通过电子邮件(jidushibao@gmail.com)、电话 (021-6224 3972) 或微博(http://weibo.com/cnchristiantimes),微信(ChTimes)联络我们,得到授权方可转载或做其他使用。